Options for Connecting SIP panels in RFEM?




Hello,

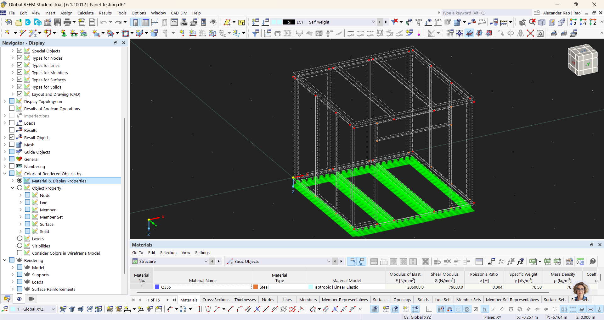
I am trying to develop a realistic RFEM model of the SIP (Structurally Insulated Panels) panels used in our system. The panels are individual elements that connect through tongue-and-groove joints and concealed hook connections. The hook system clips into receivers and is tightened using an Allen key, pulling adjacent panels together.

I’ve attached a drawing of the hook mechanism for reference. Image #3

I am trying to determine the most appropriate way to model these connections in RFEM. At the moment, I am unsure how the panels are interacting in the model — whether they are effectively behaving as fully composite (one continuous surface/solid) or not connected at all.

What would be the recommended way to represent this type of panel-to-panel connection?

My goal is to represent load transfer between panels in a realistic manner.

Any guidance on best-practice workflows would be greatly appreciated.

Hello @frogoil

Thank you for your detailed explanation and the drawing of the hook mechanism.

In RFEM, if two panels share a common line and no modification is applied, they will behave as fully composite (i.e., as one continuous surface). This typically results in a very stiff connection and may not reflect the real mechanical behavior of tongue-and-groove joints with hook fasteners.

To realistically represent load transfer between adjacent SIP panels, we recommend modeling:

  1. Each SIP panel as an individual surface, and

  2. Defining the panel-to-panel joint using a Line Hinge along the shared edge.

The Line Hinge allows you to control the mechanical interaction between the panels by defining:

  • Translational stiffness (spring constants)

  • Rotational stiffness

  • Optional nonlinear behavior (if required)

This allows you to represent flexible, semi-rigid, or nearly rigid interaction depending on the stiffness values you define.

Here you find all information on Line Hinges: Line Hinges | Structure | RFEM 6

I hope this helps :slight_smile:

Kind regards, Ann-Kathrin Dannwerth

1 Like