Design of special T-profiles

Dear Sir or Madam,

RFEM 6 (Version 9.12.0001)

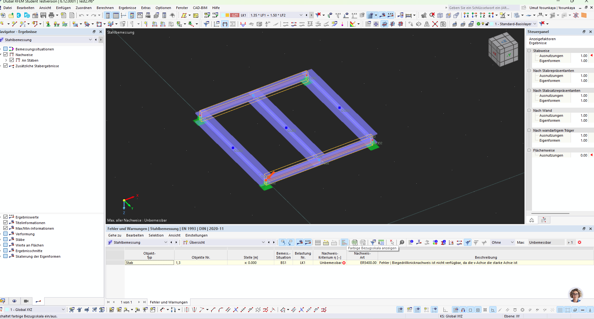
I have encountered a problem with RFEM 6 that I cannot resolve. Attached is a small model of a special T-profile that cannot be designed due to the u-v axis, which was not an issue in RSTAB 8. Therefore, my question is how such a profile can be designed or if something still needs to be changed.

grafik
grafik

Test2.rf6 (1.0 MB)

Hello Natsu,

The described error message is due to internal calculation assumptions. As a workaround, the cross-section can be opened in RSECTION and rotated by 90° there. In this case, the error message should no longer occur (Image 1).

Regardless, I would like to point out that neither the substitute bar method nor the general method according to EC 1993 are applicable for completely unsymmetrical cross-sections (bending and torsion interact, which the theory does not cover). For such cross-sections, a calculation according to second-order theory considering 7 degrees of freedom (including warping torsion) is recommended.
For this, I can recommend the following webinar:

https://www.dlubal.com/de/support-und-schulungen/schulungen/videos/003268

Alternatively, the problem can also be avoided by creating cross-section symmetry around at least one axis.

Image 1:

Thank you very much for the information.

I will take a closer look at it. I apparently overlooked that I cannot measure it according to EC 1993. Thank you very much.

I will definitely watch the webinar.